近日,安徽农业大学茶树种质创新与资源利用全国重点实验室宋传奎教授团队在国际著名期刊《Plant, Cell & Environment》上发表题为Tea aphid-induced β-Elemene biosynthesis by CsELE enhances JA-dependent herbivore resistance in tea plants的研究论文。该工作首次阐明蚜虫取食通过激活CsELE基因-β-榄香烯合成通路协同茉莉酸(JA)防御信号增强茶树抗虫性的分子机制,为茶树抗虫分子育种提供了新策略。

茶蚜(Toxoptera aurantii)作为茶园主要刺吸式害虫,通过吸食茶树韧皮部汁液抑制新梢发育,导致茶叶产量与品质显著下降。现有化学农药防控易引发残留风险,亟需发展绿色防治技术。植物在遭受昆虫侵害时通常释放挥发性萜烯类化合物,这类物质既能直接驱避害虫,也可通过吸引天敌实施间接防御。尽管β-榄香烯在茶树中被检出,但其抗虫功能及关键合成基因仍不清楚。本研究首次锁定茶蚜取食诱导的β-榄香烯生物合成通路,揭示其在茶树抗虫防御中的核心作用。
研究团队通过抗蚜茶树品种筛选及挥发性代谢物分析,发现抗性强的茶树中β-榄香烯富集水平显著高于抗性弱的茶树。采用β-榄香烯对茶树新梢进行处理,发现经处理的茶树在趋避实验中表现出明显的蚜虫驱避效应,且驱避活性与浓度呈正相关(图1)。在接触毒性实验中,β-榄香烯处理48小时后对茶蚜的半数致死浓度(LC50)降至3.725 μg,表现出显著的时间-剂量累积效应。
图1 .β-榄香烯的对茶蚜的驱避作用
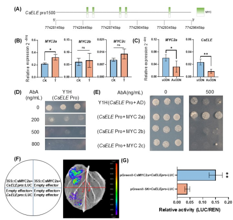
为揭示β-榄香烯抗虫的分子基础,团队通过质谱成像(DESI-MSI)和液相色谱-质谱联用(LC-MS)技术,发现蚜虫侵染显著提高了茶树叶片JA含量,同步激活其合成关键基因CsAOS和CsAOC的表达,暗示JA在茶树应对蚜虫为害中可能发挥着重要作用。为进一步明确β-榄香烯的抗蚜作用,研究又进一步克隆获得茶树β-榄香烯合成关键酶基因CsELE,体外酶活实验证实其可催化法尼基焦磷酸(FPP)生成β-榄香烯。通过瞬时过表达与反义寡核苷酸沉默技术,证明了CsELE与β-榄香烯合成及抗蚜虫之间的关系。
为进一步明确CsELE与JA通路之间的关系,团队又利用双荧光素酶报告系统与酵母单杂交(Y1H)实验揭示,JA信号核心转录因子MYC2a可特异性结合CsELE启动子区的E-box元件,正向调控其转录活性(图2)。综上,本研究首次阐明茶树通过β-榄香烯-茉莉酸协同通路抵御蚜虫侵染的分子机制,为茶树抗虫育种提供关键理论依据(图3)。
图2. MYC2a正调控CsELE 基因的表达
图3. CsELE在茶树蚜虫侵染反应中的作用模型
安徽农业大学茶树种质创新与资源利用全国重点实验室硕士生罗兰心与高婷老师为论文共同第一作者,荆婷婷副教授与宋传奎教授为共同通讯作者。实验室姜浩副教授也参与了此项工作。该研究得到国家重点研发计划、国家自然科学基金等项目资助。