近日,实验室张照亮教授团队在国际知名植物学期刊《The Plant Cell》发表题为"The mitochondrial carrier CsTHS1 acts as a gatekeeper of theanine accumulation in late-spring new shoots of tea plants"的研究论文。该研究系统揭示了茶树春季新梢细胞中茶氨酸转运与降解的分子机制,为通过精准的育种和栽培措施提高晚春茶叶品质提供了重要理论依据。

茶氨酸作为茶树特征性功能成分,不仅是决定绿茶鲜爽滋味的关键呈味物质(其含量占春茶游离氨基酸总量的50%以上),更因其缓解焦虑、促睡眠、增强记忆等健康功效而备受关注。研究发现,早春优质茶叶中茶氨酸含量高达2%左右,而晚春茶叶中该成分却降低达50%以上,导致茶叶品质明显下降。尽管学界已探明茶氨酸合成与转运的分子基础,但对其在细胞内含量动态变化的调控机制,特别是晚春新梢茶氨酸降解的细胞器水平机制仍属科学盲区。
研究团队通过酵母突变体筛选体系,首次鉴定出关键线粒体载体CsTHS1具有调控茶氨酸胞内积累的功能。基于氨基酸代谢主要在线粒体完成的科学认知,研究团队提出突破性假说:茶树通过特异性线粒体载体介导茶氨酸进入线粒体降解系统,动态调控新梢茶氨酸水平。通过构建多维转运验证体系,研究人员不仅确认CsTHS1是首个具有茶氨酸转运能力的线粒体载体,更发现其307位点的精氨酸残基(R307)在进化过程中由甘氨酸(G)演变而来,这一关键氨基酸取代显著增强了该载体对茶氨酸的转运活性。
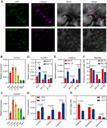
值得关注的是,研究团队通过亚细胞定位分析证实,具有茶氨酸水解功能的CsGGT2酶特异定位于线粒体,这为"线粒体降解茶氨酸"假说提供了关键证据。为深入解析茶氨酸降解的分子通路,研究团队创新性地构建了CsTHS1-CsGGT2-CsGDH2.1协同调控网络模型(图1),揭示出茶氨酸代谢的完整通路:CsTHS1介导茶氨酸跨线粒体膜转运进入线粒体,CsGGT2催化茶氨酸水解生成谷氨酸和乙胺,继而CsGDH2.1催化谷氨酸转化为α-酮戊二酸和NH3(图2)。
图1 CsTHS1和CsGGT2的亚细胞定位及CsTHS1、CsGGT2和CsGDH2.1在茶树新梢中的表达模式分析
以上三个蛋白编码基因的表达在春季后期随着温度上升而显著提高,促进茶氨酸向线粒体转运和降解(图1,图2)。这些发现解释了晚春茶氨酸含量快速下降背后的分子机制,也揭示了茶树通过动态调控茶氨酸代谢为新梢快速生长提供氮源的重要生物学机制。

图2 茶树晚春新梢中茶氨酸胞内转运与降解的分子机制模型
安徽农业大学茶树种质创新与资源利用全国重点实验室张照亮教授为本文通讯作者,博士研究生韩文龙和硕士毕业生马靖真为共同第一作者。重点实验室宛晓春教授、杨天元副教授,加州大学戴维斯分校William J. Lucas教授、中国科学院遗传发育所鲍时来研究员等参与了该研究。该研究获得国家重点研发计划、国家自然科学基金等项目资助。(图文/韩文龙 编辑/管震宇 预审/张照亮 )