近日,实验室宋传奎教授团队在Science Advances在线发表了题为“Squalene acts as feedback signaling molecule in facilitating bidirectional communication between tea plants”的研究论文。该研究首次揭示了茶树通过释放一种名为角鲨烯的物质,实现“双向对话”,并通过“角鲨烯-甾醇信号-CsCBF5”通路实现“抱团取暖”的分子机制。此项研究突破了植物间“单向预警”的传统认知,揭示了植物可通过化学信号实现群体协同抗逆的现象,为茶树抗逆育种开辟了新途径。值得一提的是,该论文是全球茶学领域发表的首篇Science Advances论文。

茶树作为全球重要的叶用型经济作物,低温是限制其生长和地理分布的主要环境胁迫因素之一。低温会诱导茶树释放特异性挥发物(VOCs),特定VOC可作为化学信号被周边植株识别从而启动抗寒响应,但信号接收方是否反馈应答始终成谜。为此,团队设计了挥发物介导的双向交流实验,发现当受低温胁迫的茶树(供体)周围有正常茶树(受体)存在的情况下,供体的抗寒能力会显著提高(图1),证实了茶树存在着“抱团取暖”的现象。基于此,团队提出了一个大胆的推测:受体植株并非被动接受信号,与人类的语言交流类似,植物之间也存在"双向对话"。
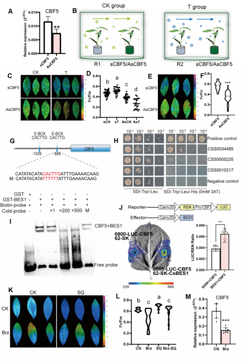
为了寻找植物交流中的反馈信号,团队通过分析低温交流后的邻近受体茶树的代谢物,发现受体植物通过释放角鲨烯进行应答。继而,团队通过外源角鲨烯处理,结合角鲨烯合成酶基因(SQS)沉默实验,验证了角鲨烯可显著提高初始信号供体茶树的抗寒能力。为进一步明确其作用机制,团队又利用转录组与靶向代谢分析等手段,证实受体茶树释放的角鲨烯可被供体茶树吸收,促进油菜素甾酮(Brassinosteroid, BR)的积累,通过激活CsCBF5冷响应通路,提高供体茶树的抗寒能力。
图1 双向交流实验设计及抗寒能力检测
为了进一步明确反馈信号角鲨烯调控茶树抗冷的分子机制,团队又通过酵母单杂交、EMSA及双荧光素酶实验,证实BR信号通路转录因子CsBES1直接结合CsCBF5启动子并激活其表达。此外,还通过抑制BR合成,以及CsCBF5沉默验证了“CS-BES1-CBF5”通路在角鲨烯介导茶树抗寒中的必要性(图2)。与传统ICE-CBF1路径不同,该机制依赖BR信号核心转录因子CsBES1对CsCBF5的靶向调控(图2)。
图2 角鲨烯通过BES1-CsCBF5通路提高茶树抗寒

图3 回馈信号角鲨烯提高初始信号供体茶苗抗寒能力的模式图
综上所述,受体茶树接收到信号后,不仅启动自身抗寒机制,而且还通过释放角鲨烯反馈增强供体茶树的抗寒能力,实现“报团取暖,度寒冬”。该研究不仅突破了对植物间单向预警的传统认知,而且为植物群体智能响应提供了全新研究范例。
安徽农业大学茶树种质创新与资源利用全国重点实验室宋传奎教授为本文通讯作者,博士后靳洁阳为第一作者。德国慕尼黑工业大学Wilfried Schwab教授、荆婷婷副教授、王强副教授等共同参与研究。项目得到国家重点研发计划、国家自然科学基金等资助。此外,该研究还得到了中国科学院遗传与发育生物学研究所,国家植物基因研究中心(北京)的褚金芳研究员和闫吉军博士在测定BRs方面的技术支持。(图/文/靳洁阳 编辑/管震宇 预审/宋传奎 审核/郑雪林)