本网讯 我校茶树生物学与资源利用国家重点实验室宛晓春教授研究团队,联合深圳华大基因和中国科学院国家基因研究中心(上海)等相关研究团队,破解了中国种茶树(Camellia sinensis var. sinensis)的全基因组信息,相关成果以“Draft genome sequence of Camellia sinensis var. sinensis provides insights into the evolution of the tea genome and tea quality”为题,于4月21日在线发表于《美国科学院院刊》(PNAS)。

世界主要栽培茶树分属两个变种: 中国种和阿萨姆种,前者叶小,灌木型,抗寒性强,分布广泛,适制六大茶类;后者叶大,乔木型,抗寒性较弱,主要分布在热带和冬季温暖的亚热带地区,适制红茶和普洱茶。该论文成功破译世界上分布最广的中国种茶树基因组密码,标志着我国茶树生物学基础研究取得重大突破。
攻克高复杂基因组组装,获得高质量中国种茶树基因组草图
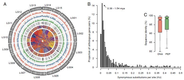
茶树是一种自交不亲和的多年生木本植物,种间频繁杂交导致基因组杂合度高(2.8%),同时基因组大(约3.0G)且重复序列含量极高,致使获得高质量参考基因组难度极高。
研究团队以国家级茶树品种舒茶早(中国种)为材料,整合二代Illumina Hiseq2000和三代PacBio两大测序平台的优势,采用杂合组装策略,获得了高质量的茶树全基因组信息。分析发现,中国种基因组大小为3.1G,重复序列含量为64%;组装的contig 和 scaffold N50 长度分别为 67.07 kb 和 1.39 Mb,注释得到33,932个高可信度的蛋白编码基因 。

茶树原始祖先种与猕猴桃的物种分化时间大约发生在8000万年前,中国种与阿萨姆种在38-154万年前从它们的原始祖先种分化出来后形成现今的两个变种,且二者共线性基因及其编码的蛋白质序列平均相似度分别为92.4% 和93.9% 。

揭示茶叶富含风味物质之谜
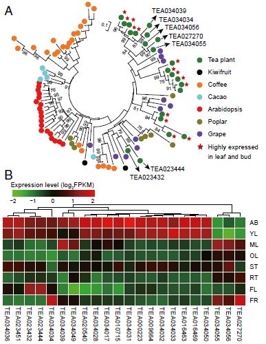
儿茶素类物质在茶树中含量最高,是形成茶叶风味的主要特征性次生代谢物。茶树中之所以富含该类物质,与其关键合成酶基因扩增有关。研究发现,茶树基因组发生过两次全基因组复制事件,近期一次发生在3000-4000万年前,该事件及后续串联复制导致了大多数次生代谢相关基因拷贝数显著扩增。值得关注的是,涉及包括儿茶素在内的小分子次生代谢产物酰基化反应的SCPL基因发生大量扩增,其中的18%是由近期全基因组复制事件产生的,而68%则是通过近期串联重复产生 。儿茶素的生物合成受到复杂的转录调控,许多与生物逆境和非生物逆境相关的转录因子都与儿茶素含量高度相关。

茶氨酸是一种非蛋白氨基酸,是决定绿茶鲜爽味的主要物质。发现并验证了一个参与茶氨酸合成的关键酶基因(CsTSI),通过表达模式分析、乙铵诱导处理、转基因分析都证明CsTSI具有合成茶氨酸的酶活性。
茶树叶片富含咖啡碱,是茶叶中主要苦味物质。同时发现茶树中咖啡碱合成途径在进化上独立于可可和咖啡,合成咖啡碱的关键酶基因拷贝数扩增也是通过茶树近期全基因组复制事件和后续的串联复制产生的。

通过与其它10种代表性的植物基因组比较发现,与茶叶风味相关的萜烯类等物质的合成酶基因在茶树基因组中也有显著扩增。
中国种茶树基因组的破译将进一步推动茶组植物基因组进化、茶树起源和遗传多样性、茶叶特征性次生代谢物形成机理等重大基础生物学问题的研究。同时进一步促进世界对茶的认识、传播和利用。

我校茶树生物学与资源利用国家重点实验室韦朝领、杨华、赵剑、高丽萍和华大基因的王松波、刘春为共同第一作者;宛晓春、Jeffrey L. Bennetzen和华大基因的赵山岑为共同通讯作者。该研究得到科技部973、国家自然科学基金、安徽省茶产业振兴计划、安徽省创新省份建设专项基金等项目的资助。

文章在线的链接地址: