2021年12月08日 星期一 23:18:21
首页 > 科研进展 > 正文

实验室鲍官虎教授团队从物质基础和抗衰老多重机制揭示绿茶抗衰老之迷

作者: 文章来源: 点击数: 更新日期::2024-08-22

实验室鲍官虎领导的茶叶天然产物研究团队联合安徽中医药大学、新华学院和皖西学院柯家平1作),鲍官虎*(通讯作者)等Food ChemistryQ1IF8.5)上在线发表了题为Unraveling anti-aging mystery of green tea in C. elegans: chemical truth and multiple mechanisms.”的研究型文章。

 

研究背景:自古以来和最新的多项不同层次的研究表明喝茶可以抗衰老1。其中绿茶因含有丰富的茶多酚类成分其抗衰老效果和相关研究备受关注。但这些研究表明无论是绿茶提取物还是其主要成分的抗衰老效果如延长线虫寿命最强在20%左右。尽管有证据支持茶和茶多酚的抗衰老作用,但据我们所知,以前的研究主要集中于其中含量大的成分,特别是EGCG研究的最多,其次是ECG和没食子酸等。而忽视了茶树品种、加工和提取方法的贡献以及全面化学分析来解析绿茶抗衰老的物质基础。值得注意的是,茶多酚的含量会随着品种、加工和提取方法的不同而变化。因此,我们在本研究中全面研究上述因素对绿茶抗衰老的影响。同时我们团队从绿茶中发现了一系列新的酯型儿茶素,为绿茶中酯型儿茶素抗衰老功能的构效关系研究提供了丰富的物质基础。本研究应用转基因秀丽隐杆线虫Caenorhabditis elegans, C. elegans),在全面探索了茶树品种、茶叶加工和提取方法对抗衰老的影响之外,重点研究了绿茶抗衰老的物质基础和多重机制,同时全面探讨了绿茶中酯型儿茶素的抗衰老活性构效关系。

研究亮点

1. 酯型儿茶素是绿茶中主要的抗衰老成分。

2. 肉桂酰化黄烷生物碱延长秀丽隐杆线虫的寿命>70%

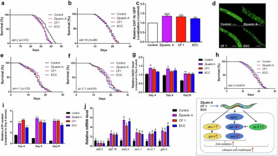
3. 绿茶延长寿命的效果与daf-2age-1daf-16sir-2.1skn-1aak-2hsf-1eat-2等基因有关。

4. 绿茶酯型儿茶素可以改善肠道微生物稳态,并显著增加短链脂肪酸含量。

研究结果:

首先发现从同一茶树品种以六大茶加工获得的绿茶、黄素、白茶、乌龙茶、红茶和黑茶的茶汤都具有不同程度的延长平均寿命、增加健康寿命的作用和抵抗高温、紫外辐射和抗氧化能力,其中绿茶在增强肌肉活力、降低体内脂质含量以及氧化压力方面作用最为明显。进一步发现不同的茶树品种的绿茶抗衰老效果有显著差异,其中以易武绿茶的抗衰老效果最为明显;不同的提取方式发现绿茶的大极性部位特别是甲醇提取部位最高可延长寿命40%左右;这是因为该提取部分含有大量的不同类型的酯型儿茶素特别是其中最新发现的茶丙素取代和乙基吡咯烷酮取代的新型酯型儿茶素。构效关系研究发现复合型的酯型儿茶素肉桂酰黄烷生物碱(CF)的抗衰老效果最强(70%以上),而相同条件下的阳性药二甲双胍和白藜芦醇分别延长了寿命37%28%;茶丙素取代酯型儿茶素(PSEC)有最强的抗氧化能力,3位肉桂酰酯化(包括CCCF两种类型)显著增强了抗紫外辐射能力,而乙基吡咯烷取代(ETF)则增强了抗高温能力。

 

机制研究发现,这些酯型儿茶素可以通过调控胰岛素信号通路相关基因从而增强抗氧化能力;通过调控skn-1hsf-1相关基因增强抵抗环境压力;通过线粒体能量信号通路如显著提高体内NAD+水平维持线粒体稳态;还具有模拟饮食控制的抗衰老效果;最后还通过调节肠道微生物稳态及显著提高短链脂肪酸水平以及捕获体内废气如氨气从而达到抗衰老效果。

 

这些结果表明绿茶提取物及其内含的酯型儿茶素具有优越的抗衰老效果,可能开发为新型抗衰老功能食品原料和最终功能化食品,为绿茶资源的充分开发和利用提供了新的思路。构效关系研究发现不同取代的酯型儿茶素的作用重点不同,从而可以开发成不同类型的抗衰老产品如抗紫外辐射产品、抗高温产品和抗氧化产品。

研究结果已经申请了国家发明专利CN2024109099124该研究得到了合肥大健康研究院食品营养与健康联合项目国家自然科学基金面上项目的资助。

论文链接:https://doi.org/10.1016/j.foodchem.2024.140510

参考文献:

1. Xiang, Y. , Xu, H., Chen, H.-X., Tang, D., Huang, Z.-T., Zhang, Y., Wang, Z.-H., Wang, Z.-Y., Yangla, Han, M.-M., Yin, J.-Z., Xiao, X., Zhao, X. (2024). Tea consumption and attenuation of biological aging: a longitudinal analysis from two cohort studies. The Lancet Regional Health - Western Pacific, 42, 100955. https://doi.org/10.1016/j.lanwpc.2023.100955

宣传链接:
https://mp.weixin.qq.com/s/euBhpIfZ5izb9bHSoxu_Qg

https://mp.weixin.qq.com/s/WG9sY3cZyAe-OJOmGKaB0g

https://mp.weixin.qq.com/s/z0qlwchnX0KHTQ92PhX_Fw

 

地址:

安徽省合肥市长江西路130号

邮编:

230036

联系电话:

+86-551-65780360

传真:

+86-551-65780360
  • 关注公众号