2021年12月08日 星期一 23:18:21
首页 > 科研进展 > 正文

《Plant Physiology》刊发我校夏恩华教授团队在茶树抗寒调控领域的最新进展

作者: 文章来源: 点击数: 更新日期::2024-06-24

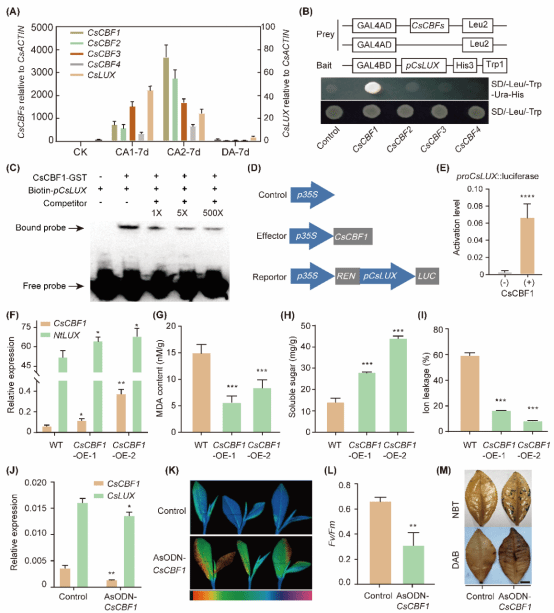
近日,国际植物学权威期刊Plant Physiology在线发表了安徽农业大学茶树生物学与资源利用国家重点实验室夏恩华教授团队题为LUX ARRHYTHMO links CBF pathway and jasmonic acid metabolism to regulate cold tolerance of tea plants”的研究论文。该研究发现茶树昼夜节律基因CsLUX可整合CBF通路和茉莉酸代谢应答茶树低温胁迫的新机制。

低温胁迫严重影响茶叶的产量与品质。培育优质高抗茶树新品种是我国茶产业发展的迫切需求,而解析茶树抗寒性状的遗传机制则是培育高抗寒茶树新品种的关键。为此,本研究利用全基因组关联分析鉴定得到一个受低温显著诱导的昼夜节律核心基因CsLUX,并通过茶树体内基因沉默和异源过表达拟南芥等实验,证实了CsLUX应答茶树低温胁迫的功能。为进一步解析其调控机制,研究利用转录组分析、酵母/杂交、EMSA和双荧光报告系统等实验,发现CsLUX可直接结合CsLOX2CsJAZ1的启动子并调控其表达水平,进而动态调控茉莉酸合成与信号转导响应茶树抗寒。此外,研究还发现CsLUX的表达受到CsCBF1的直接激活。研究结果不仅丰富了对茶树抗寒理论的认识,而且也为茶树抗寒育种提供科学支撑。

安徽农业大学为第一单位,茶树生物学与资源利用国家重点实验室在读博士王艳丽和童伟副教授为共同第一作者,夏恩华教授和中国农科院茶叶研究所王新超研究员为通讯作者。安徽农业大学李方东高级实验师、李鹏辉教授、杨天元副教授、张照亮教授和俄罗斯科学院亚热带作物研究中心Lidia Samarina教授等也参与了该研究。该研究得到了国家重点研发计划项目、国家自然科学基金和安徽省知名专家等项目的资助。

 

论文链接:

https://academic.oup.com/plphys/advance-article/doi/10.1093/plphys/kiae337/7693637

 

 

 

 

 

1. CsLUX鉴定与表达模式

 

 

2. CsLUX调控CsLOX2表达和JA含量应答茶树低温胁迫

 

3. CsCBF1结合CsLUX启动子并激活其表达正调控茶树抗寒

地址:

安徽省合肥市长江西路130号

邮编:

230036

联系电话:

+86-551-65780360

传真:

+86-551-65780360
  • 关注公众号