2021年12月08日 星期一 23:18:21
首页 > 科研进展 > 正文

实验室夏涛教授团队在Horticulture Research发表论文报道了茶树中一种炭疽菌感染诱导的“粉圈”症状及调控机理

作者: 文章来源: 点击数: 更新日期::2023-12-14

众多研究表明,多酚类化合物在植物应对生物和非生物胁迫中起重要作用。尽管茶树中含有种类繁多的酚类化合物,但是哪些酚类化合物以及它们是如何应对炭疽菌等致病真菌侵染的机理并不清晰。近日Horticulture Research杂志在线发表了安徽农业大学夏涛团队题为Phosphate deficiency induced by infection promotes synthesis of anthracnose-resistant anthocyanin-3-O-galactoside phytoalexins in the Camellia sinensis plant的研究论文观察到一个容易被人忽略的现象,并从中发现鉴定了茶树抗毒素花青素-3-O-半乳糖苷类化合物。

 

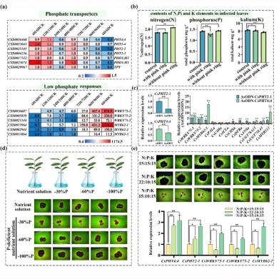
本研究发现,感染炭疽菌后的易感茶树品种叶片病斑周围易出现黄晕,而抗性茶树品种叶片上则出现粉圈症状。代谢物检测、解剖结构观察和体内外抑菌实验发现,粉圈的主要成分是花青素-3-O-半乳糖苷类化合物,它们积聚在病斑周围即将坏死部位的栅栏组织中抑制炭疽菌丝的繁殖和扩散(图1)。反义寡核苷酸基因表达抑制试验和基因体内瞬时过表达试验证实,花青素-3-O-半乳糖苷类化合物生物合成途径关键基因CsF3HaCsANSaCsUGT78A15CsUGT75L43CsMYB113在调控粉圈形成中起关键作用。转录组测序结果表明低磷响应的转录因子CsWRKY75-1CsWRKY75-2CsMYB62的基因受到炭疽菌侵染的诱导而上调表达,这表明茶树中存在炭疽菌侵染引起的磷缺乏现象(图2)。茶树体内的过表达和反义寡核苷酸实验证实,这些转录因子的确通过调控粉圈的产生而增强茶树对炭疽病的抗性。本研究第一次从茶树叶片众多多酚类物质中,鉴定出花青素-3-O-半乳糖苷是炭疽菌侵染诱导的植物抗毒素。研究结果为茶树抗性机理解读及抗性品种选育提供了理论基础。

安徽农业大学茶与食品科技学院博士生李童童为本论文的第一作者,安徽农业大学茶与食品科技学院夏涛教授、安徽农业大学生命科学学院高丽萍教授、刘亚军教授为共同通讯作者。本研究得到了国家自然科学基金 、安徽省自然科学基金、国家重点研发计划的资助。

原文链接:https://doi.org/10.1093/hr/uhad222

 

1.茶树炭疽菌感染引起的“粉圈”症状

 

2.茶树炭疽菌感染引起的磷缺乏现象

 

地址:

安徽省合肥市长江西路130号

邮编:

230036

联系电话:

+86-551-65780360

传真:

+86-551-65780360
  • 关注公众号