本网讯:实验室宋传奎教授团队在《Plant Physiology》在线发表题为“Precise control of volatile glucosylation in tea plants by CBF4, WRKY4, and an atypical bHLH transcription factor”的研究论文,首次揭示了茶树通过“油门-刹车”双重模块精准调控低温环境下重要香气物质橙花叔醇糖苷化过程的分子机制。

低温是制约茶树生长与茶叶品质的重要环境因子。在长期进化过程中,茶树形成了精密的低温防御调控系统。前期研究发现,挥发性香气物质橙花叔醇,不仅是茶叶花果香的核心物质基础,更作为关键信号物质参与茶树群体间的信息交流;通过糖基转移酶CsUGT91Q2介导的糖苷化过程显著提升茶树的群体抗寒能力,为植物抗寒研究开辟了新的思路。然而,低温信号如何精准启动并调控该过程,一直是领域内亟待破解的科学难题。
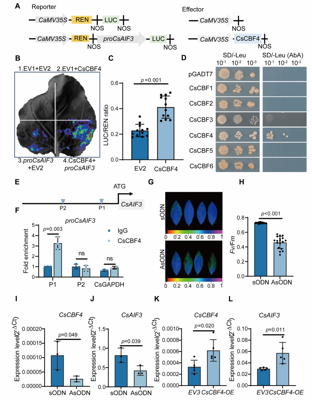
针对这一难题,团队通过茶树单细胞转录组分析,筛选到一个非典型bHLH转录因子CsAIF3,该因子可直接激活糖基转移酶CsUGT91Q2的表达,正向调控橙花叔醇糖苷合成。进一步研究证实,低温诱导的核心转录因子CsCBF4与CsAIF3形成CsCBF4-CsAIF3-CsUGT91Q2级联通路,构成调控茶树抗寒与香气合成的“油门模块”,正调控茶树抗寒相关橙花叔醇糖苷积累(图1)。

图1 CsCBF4-CsAIF3-CsUGT91Q2级联通路正调控茶树抗寒性
除“油门模块”外,团队还发现茶树体内存在“刹车元件”——转录因子CsWRKY4。常温条件下,CsWRKY4与CsAIF3发生蛋白互作,抑制其对CsUGT91Q2的转录激活,维持橙花叔醇糖苷的基础合成水平,避免抗寒代谢物在非胁迫条件下过度积累,实现抗寒响应的精细调控。
那么,茶树如何通过“油门”与“刹车”的协同作用实现低温下的精准调控?研究团队进一步揭示,当低温来临时,另一低温诱导的核心元件CsCBF5被快速激活,通过与CsWRKY4竞争性互作,解除CsWRKY4对CsAIF3的抑制,从而激活CsUGT91Q2表达,诱导橙花叔醇糖苷化及抗寒过程(图2)。

图2 CsCBF5竞争性结合CsWRKY4,解除对CsAIF3的抑制
综上,茶树通过两条互补的途径精确调控香气糖苷合成及耐寒性:一是CsCBF4驱动的CsAIF3激活途径,二是CsCBF5介导的CsWRKY4抑制解除途径。二者协同,在低温条件下释放CsAIF3活性,激活CsUGT91Q2驱动橙花叔醇糖苷合成,最终增强植物的抗寒能力(图3)。该研究不仅揭示了DNA结合缺陷型bHLH转录因子的非经典功能,也为理解植物如何精确调控特化代谢以应对温度变化提供了关键见解。
同期《Plant Physiology》刊发了意大利著名分子逆境专家Eva Maria Gomez-Alvarez的专题评论,高度评价该研究成果,指出,该研究清晰描绘了CsCBF4-CsAIF3-CsWRKY4-CsCBF5“激活-抑制”模块如何整合经典CBF冷响应通路与挥发性代谢物修饰过程,阐明了植物通过平衡激活与抑制信号实现次级代谢物精准调控的分子逻辑,明确了冷胁迫下茶树代谢途径可塑性的核心机制。

图3.低温精准调控橙花叔醇糖苷积累的模式图
安徽农业大学茶树种质创新与资源利用全国重点实验室博士后于可可为本论文第一作者,宋传奎教授为通讯作者。该研究得到了国家自然科学基金、国家重点研发计划等项目的资助。
文章连接:https://academic.oup.com/plphys/advance-article/doi/10.1093/plphys/kiag145/8525021?login=true: